03

UI/UX Design

Pet Link

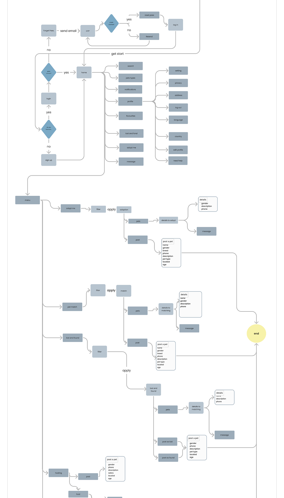
تطبيق رعاية الحيوانات الأليفة لمساعدة المستخدمين في العثور على حيواناتهم المفقودة ومطابقة الحيوانات للزواج بناءً على مقاييس ومواصفات كل حيوان بالأضافة لوجود محرك بحث للمساعدة في العثور علي اقرب مكان لعلاج الحيوانات المصابة .

Pet Link
Pet Link
Pet Link
Pet Link
Pet Link
Pet Link
Pet Link
Pet Link